全球變暖導致極端高溫天氣頻發,嚴重影響了農作物的生長和產量,對農業生產和糧食安全構成重大威脅。為了應對高溫脅迫,植物在進化過程中形成了多種適應機制。其中,一種名為微小RNA(簡稱miRNA)的小分子扮演著重要角色。這類RNA雖然只有約21個核苷酸大小,卻能對植物的抗熱性起到關鍵調控作用。
華東師范大學生命科學學院晏軍課題組長期致力于微小RNA調控植物耐熱性研究并取得系列重要創新成果。2025年4月23日,晏軍課題組最新科研成果以“Heat stress triggers enhanced nuclear localization of HYL1 to regulate miRNA biogenesis and thermotolerance in plants”為題再次在國際著名期刊 The Plant Cell 上發表,華東師范大學生命科學學院博士生曹一銘和張佳鑫為該論文共同第一作者,晏軍研究員為論文的通訊作者,華東師范大學為論文的第一完成單位。

華東師范大學晏軍課題組發現小分子RNA調控植物抗高溫新機制
此前,課題組于2023年5月在 The Plant Cell 上發表題為“ The miR165/166–PHABULOSA module promotes thermotolerance by transcriptionally and post-translationally regulating HSFA1 ”的研究成果,揭示了miR165/166模塊通過調控熱應激核心因子HSFA1來幫助植物應對高溫的分子機制。
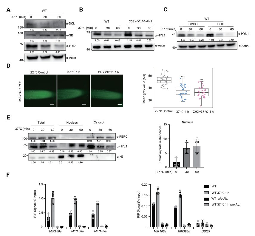
在此基礎上,課題組進一步研究了高溫如何誘導miR165/166的表達。令人意外的是,他們發現高溫并非主要通過增加miRNA前體的表達,而是通過調控miRNA合成加工復合體來發揮作用。研究發現,在高溫脅迫下,雖然加工復合體關鍵蛋白HYL1的總量減少,但其在細胞核內的定位增加,從而更有效地結合miRNA前體,促進成熟miRNA的產生。研究還發現,激酶MPK3和磷酸酶CPL1通過調控HYL1的磷酸化狀態,影響其在細胞內的分布,進而調節植物的耐熱性。時隔兩年,最新研究成果再次在國際著名期刊 The Plant Cell 發表。該研究首次闡明了植物通過調控miRNA加工復合體來應對熱脅迫的新機制。

高溫促進miRNA加工復合體關鍵因子HYL1進入細胞核。

高溫下,MPK3激酶和CPL1磷酸酶形成的反饋環通過調控HYL1磷酸化狀態影響其進入細胞核。
晏軍課題組通過這兩項系統性研究,揭示了植物通過miRNA分子及其加工復合體響應高溫脅迫的分子機制。這些發現不僅深化了科學界對植物耐熱性分子基礎的理論認識,更重要的是為作物耐高溫育種提供了潛在的關鍵調控靶點。基于這些研究成果,晏軍研究員受邀在兩年一度的“第六屆全國植物逆境生物學大會”上作學術報告,向同行匯報交流該團隊的研究發現及后續工作進展。

華東師范大學生命科學學院晏軍課題組
華東師范大學生命科學學院晏軍課題組成立于2017年12月,主要從事植物非編碼RNA(特別是miRNA及其加工復合體)響應極端環境(如高溫、低溫脅迫)的分子機制研究,以及豆科植物(大豆、苜蓿和百脈根)小RNA的生物學功能解析及應用。團隊基于自主研發的短串聯靶標模擬技術(STTM),結合合成生物學和基因編輯等前沿技術,致力于新種質創制和智能育種。
附:論文鏈接
Heat stress triggers enhanced nuclear localization of HYL1 to regulate miRNA biogenesis and thermotolerance in plants
The miR165/166–PHABULOSA module promotes thermotolerance by transcriptionally and post-translationally regulating HSFA1
來源|生命科學學院、科技處 編輯|竇雨蕭 編審|郭文君